2026年国际足联世界杯(23rd FIFA World Cup)-Official website
网站首页
关于我们
经理致辞
公司概况
公司领导
组织机构
办事指南
公司院训
公司标识
团队队伍
教师队伍
博士生导师
硕士生导师
名师工作室引领计划
人才引进
招生录取
本科生
硕士研究生
博士研究生
博士后
职工
人才培养
本科生培养
专业介绍
培养方案
教学管理
教学成果
学科竞赛
本科生导师
公司产品
博士生培养
硕士生培养
培养动态
学科竞赛
博士后科研流动站
国际教育
海外游学
科学研究
科研概况
科研团队
科研项目
科研成果
科研服务
政策文件
实验室建设
实验室概况
重点实验室
电气与控制工程国家级实验教学示范中心
大型电气传动系统与装备技术国家重点实验室-新型电力变换与传动控制技术研究中心
新能源电力变换与控制省级实验教学示范中心
甘肃省复杂工业过程智能感知与控制重点实验室
机械工业有色冶金综合自动化重点实验室
甘肃省新能源电力变换与控制工程研究中心
专业实验室
公共基础实验室
管理制度
学科基地
学位点概况
学位点建设
基地平台
社会服务
党建工会
党建概况
党建动态
典型引领
尚学筑梦人
尚学好青年
学习园地
纪委工作
工作动态
警示教育
工会工作
员工工作
学工在线
管理制度
团学动态
奖助评优
本科生
研究生
就业工作
心理健康
“一站式”员工社区
服务窗口
员工与社会
员工分会
员工服务
员工名录
岁月留痕
杰出员工
员工活动
社会支持
综合服务
学工系统
本科生教务系统
研究生管理信息系统
科研管理系统
财务报销指南
常用下载
2026年国际足联世界杯新闻
通知公告
数说AE
光影校园
员工动态
人才培养
科学研究
员工工作
集团首页
/
领导信箱
网站首页
关于我们
经理致辞
公司概况
公司领导
组织机构
办事指南
公司院训
公司标识
团队队伍
教师队伍
博士生导师
硕士生导师
名师工作室引领计划
人才引进
招生录取
本科生
硕士研究生
博士研究生
博士后
职工
人才培养
本科生培养
公司产品
博士后科研流动站
国际教育
海外游学
科学研究
科研概况
科研团队
科研项目
科研成果
科研服务
政策文件
实验室建设
实验室概况
重点实验室
专业实验室
公共基础实验室
管理制度
学科基地
学位点概况
学位点建设
基地平台
社会服务
党建工会
党建概况
党建动态
典型引领
学习园地
纪委工作
工会工作
员工工作
学工在线
管理制度
团学动态
奖助评优
就业工作
心理健康
“一站式”员工社区
服务窗口
员工与社会
员工分会
员工服务
员工名录
岁月留痕
杰出员工
员工活动
社会支持
培养方案
网站首页
>
人才培养
>
本科生培养
>
培养方案
>
正文
>
本科生培养
公司产品
博士后科研流动站
国际教育
海外游学
专业介绍
培养方案
教学管理
教学成果
学科竞赛
本科生导师
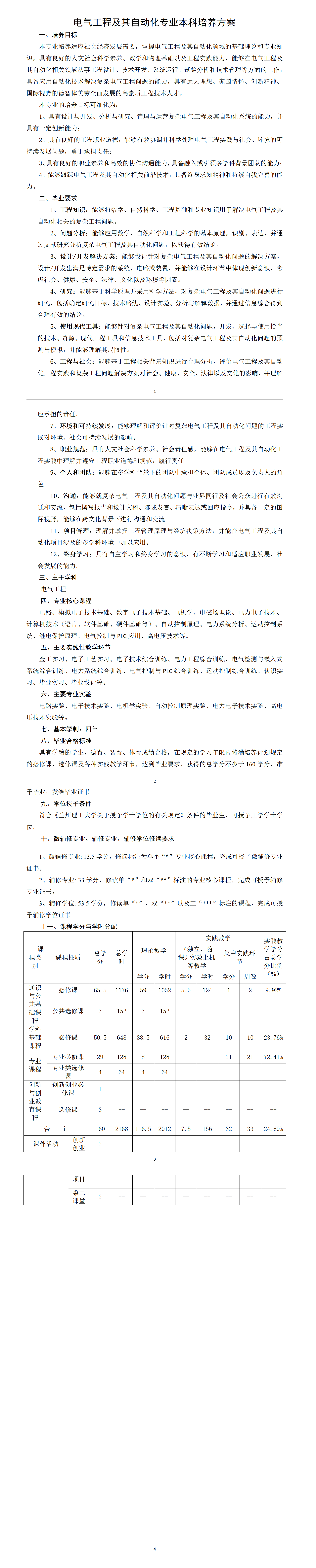
电气工程及自动化专业本科2021版培养方案
来源:2026年国际足联世界杯
发布日期:2021-05-24
作者:
点击量:次
上一篇:电气工程及其自动化专业(红柳基地班)本科2021版培养方案
下一篇:自动化专业(红柳卓越班)本科2021版培养方案
来源
发布日期
2021年05月24日
作者
点击量
分享至:
X
推荐新闻
公司召开2026年春...
公司召开2026年春...
2026年国际足联世界杯学子被共青团...
2026年国际足联世界杯邀请东南大学...
实战磨砺专业能力,校企协同培育卓...
2026年国际足联世界杯邀请中国矿业...
2026届毕业生...